yarteks2005.ru
yarteks2005.ru
Найти
Yarteks2005 リップル
»
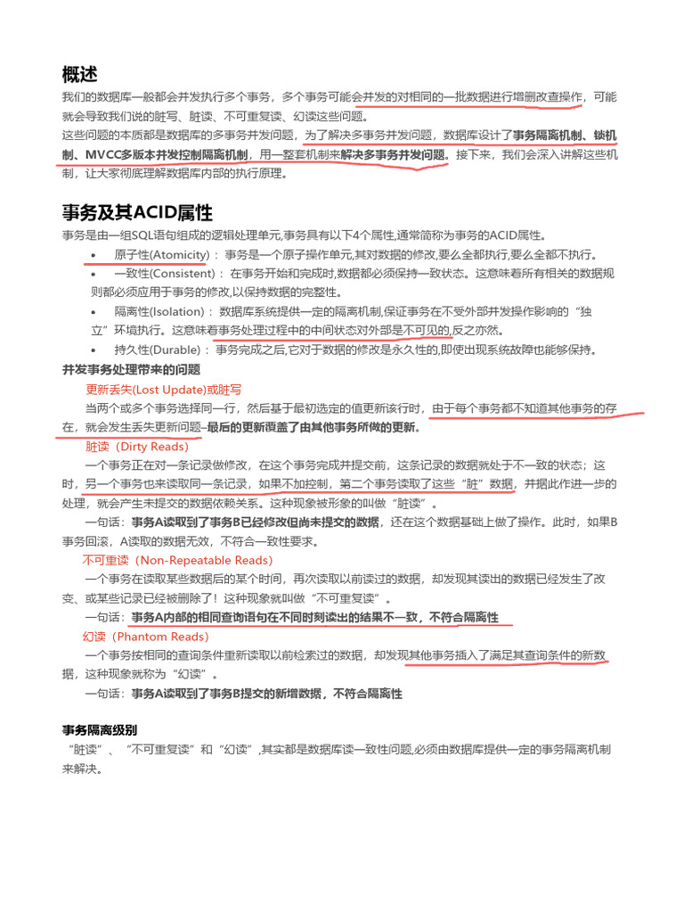
mysql 隔离
» Mysql 中 的 事务 隔离 级别 有 哪些 (91) 사진
Mysql 中 的 事务 隔离 级别 有 哪些 (91) 사진
0
1
2
3
4
5
16 февраль
0
0
mysql 隔离
Похожие статьи
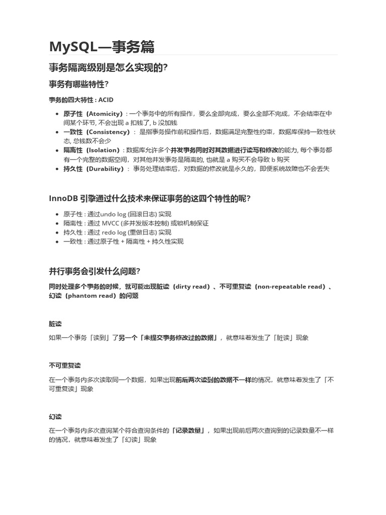
如何 查看 mysql 的 隔离 级别 (91) 사진
Mysql 的 隔离 级别 (95) 사진
Mysql 的 事务 隔离 级别 是 怎么 实现 的 (92) 사진
Mysql 的 四 种 隔离 级别 (92) 사진
Mysql 的 默认 隔离 级别 (93) 사진